GPT-5.2果然反超谷歌Gemini 3 Pro!北大数院校友核心贡献
红色警报解除了?
梦晨 发自 凹非寺
量子位 | 公众号 QbitAI
红色警报拉响,OpenAI是真急了:
30天,GPT-5.2系列紧接着GPT-5.1而来,这次还专门强化了打工能力。
这是GPT-5.1 Thinking和GPT-5.2 Thinking做人力资源表格的对比:

虽然版本号只加了0.1,但是在多个实用领域都更强了:做表格、做PPT、写代码、理解长文档、调用工具、处理复杂多步骤项目……
视觉理解能力也大幅提升,GPT-5.2能准确标记出更多主板上的元件。

这是GPT-5.2做的网页版波浪模拟器:

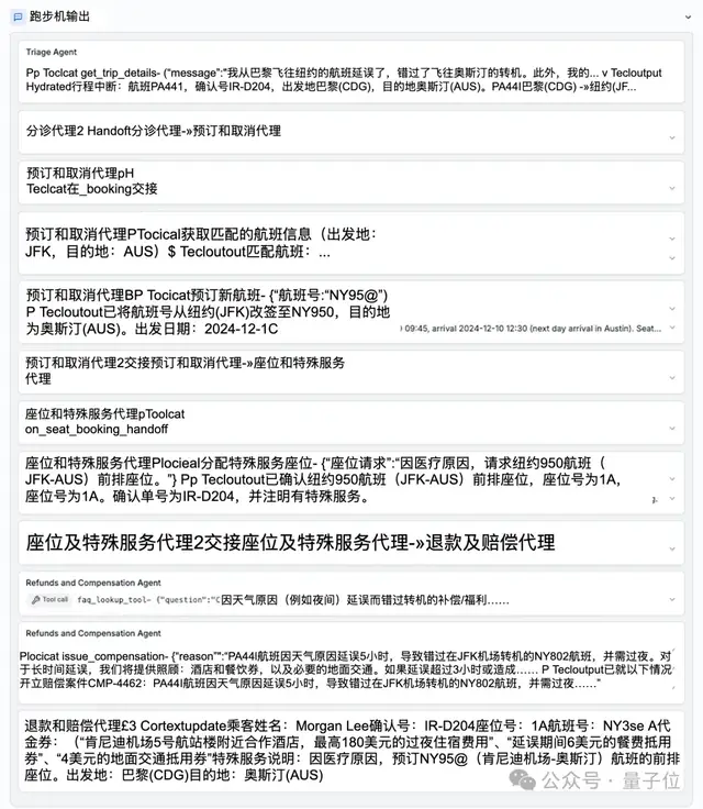
如果你遇到航班延误、又错过转机、需要当地过夜以及需要特殊医疗座位,听起来就很头疼。
但GPT-5.2安排好了一切:重新订机票、安排特殊座位和赔偿。

ARC-AGI也在第一时间发布了测试结果。
一年前的o3 (High) 在ARC-AGI-1测试中得分88%,平均每项任务成本为4500美元。
今天的GPT-5.2 Pro (X-High) ,最新SOTA得分为90.5%,平均任务成本仅为11.64美元,在一年内效率提高了约390倍。
同时超过了谷歌Gemini 3 Pro的对应版本(绿色点),也算扳回一局。

拆解GPT-5.2各项能力
高经济价值任务
在GDPval测试中,涵盖美国GDP前九大产业中的44个职业领域,完成人类需要4-8小时才能完成的任务。
在人类评委打分下,GPT-5.2 Thinking与人类专家相比有71%的胜率,GPT-5.2 Pro还能更高一些。
而且速度是人类专家的11倍以上,成本不到人类专家的1%。

在投行分析师的电子表格建模任务上,GPT-5.2 Thinking平均每项任务得分相比GPT-5.1提升了9.3%,从59.1%上升到68.4%。这些任务包括为财富500强公司搭建三表联动模型、构建杠杆收购模型等。

提示:您是一名投资银行分析师,刚刚接到一项任务,需要完成一份瀑布式分析,以了解创始人及现有投资者的所有权和回报情况。您的客户是一家正在考虑 C 轮融资的初创公司。
请查收附件中的模板,您需要对其进行修改。我在 G 列中添加了必要的假设。C 列的名称在普通股部分重复出现,以便于索引。假设包括退出时的股权、系列投资金额、基金所有权、认股权证、清算优先权、转换价格、普通股稀释后股份数和行权价格。假设种子轮、A 轮和 B 轮均为同等权益的非参与性优先股(即,这些轮次的投资者享有同等待遇;对借款人的资产拥有同等的索偿权)
在审查一份特别优秀的成果时,一位GDPval评委表示:
在输出质量上令人兴奋且显著的飞跃……[它]看起来像是由一家专业公司的员工完成的,两份交付成果的布局设计和建议都出人意料地出色,尽管其中一份仍存在一些小错误需要纠正。
要在ChatGPT中使用新的做表格和PPT能力,需要充值Plus、Pro、Business或 Enterprise套餐,选择GPT-5.2 Thinking或Pro版本 。生成复杂的内容可能需要几分钟时间。
代码能力
GPT-5.2代码能力同样刷新纪录,在SWE-bench Verified上,得分达到80%。
在SWE-Bench Pro这个更难的软件工程评测上,GPT-5.2 Thinking拿下55.6%的新高。
这个评测不止测Python,还包括JavaScript、TypeScript和Go,更贴近真实工业场景。
早期测试者特别提到,GPT-5.2在前端开发和复杂UI工作上明显更强,尤其是涉及3D元素的场景。

长上下文
长文档处理是这次升级的重头戏。
在OpenAI自制的大海捞针MRCRv2评测中,GPT-5.2 Thinking成为首个在256k 上下文长的4针版(4-needle variant)上达到接近100%准确率的模型。

不过8针版性能还是会随上下文长度明显下降。

对于需要超越最大上下文窗口进行思考的任务,GPT-5.2 Thinking兼容简洁回复模式,能够处理更多工具密集型、长时间运行的工作流。
视觉理解
视觉能力的提升同样显著。
在科学论文图表理解上,GPT-5.2 Thinking的错误率大约降低了一半。

更关键的是,它对图像中元素的空间位置有了更强的把握。
在高分辨率图形面屏幕截图推理测试中,配合Python工具得分达到86.3%。

如果禁用Python工具得分会低很多,OpenAI建议在这样的视觉任务中通通启用工具。
工具调用
工具调用能力同样达到新高度,在Tau2-bench Telecom多轮交互电话客服场景评测上,GPT-5.2 Thinking取得98.7%的成绩。
Tau2-bench Retail零售场景也达到82%。

这些成绩意味着更强大的端到端工作流程,例如解决客户支持案例、从多个系统中提取数据、运行分析以及生成最终输出,且各步骤之间的故障更少。
科学能力
OpenAI一直希望AI能加速科学研究,这次他们相信GPT-5.2 Pro和GPT-5.2 Thinking是目前世界上最适合辅助科学家的模型。
在GPQA Diamond研究生水平的问答评测上,GPT-5.2 Pro拿下93.2%,GPT-5.2 Thinking紧随其后达到92.4%。

在专家级数学评测FrontierMath(Tier 1-3)上,GPT-5.2 Thinking以40.3%的解题率创下新纪录。

官方还透露了一个实际案例:
研究人员使用GPT-5.2 Pro探索了统计学习理论中的一个开放问题,在一个狭窄、明确的设定下,模型提出了一个证明,随后被作者验证并经过同行评审。

事实准确性方面,GPT-5.2 Thinking的幻觉问题相比GPT-5.1从8.8%减少到6.2%。
不过OpenAI也提示模型仍不完美,关键内容还是需要人工复核。

One More Thing
自从Meta疯狂挖人以来,OpenAI都很少在研究进展文章后面附上贡献者列表了,直接统一署名OpenAI了事。

不过从开发者相互祝贺的推文中,还是可以挖出GPT-5.2的几位核心团队成员:多为2024年之后加入OpenAI的新面孔,而且多是数学专业出身。
Yu Bai:北大数院校友、斯坦福统计学博士,2024年5月加入OpenAI。

Yaodong Yu:UC伯克利博士毕业,2024年9月加入OpenAI。

Yufeng Zhang:本科中科大数学系、西北大学博士、字节前研究员,2024年底加入OpenAI

梅松:北大数院校友、斯坦福计算与数学工程博士、UC伯克利助理教授,2025年5月暂离学校加入OpenAI。

Ofir Nachum:MIT CS硕士毕业,前谷歌大脑研究员,2023年加入OpenAI。

每当外界觉得OpenAI进展不及预期的时候,总有新的人才带来新的惊喜。
参考链接:
[1]https://openai.com/zh-Hans-CN/index/introducing-gpt-5-2/
- 技术获 NVIDIA、Pi 双重认可!原力灵机 DM0 模型重塑具身智能新范式2026-03-06
- 超智算智能算力中心揭牌暨AI算力设备点亮仪式成功举行2026-03-06
- Transformer作者重造龙虾,Rust搓出钢铁版,告别OpenClaw裸奔2026-03-06
- 钉钉首创智能表格“透视表视图”,AI表格Agent接入钉钉群2026-03-03




