任正非给余承东续上了紧箍咒
“十年内都不会造车”
邓思邈 发自 副驾寺
智能车参考 | 公众号 AI4Auto
华为到底造不造车?现在最新表态来了:
任正非最新签发的内部文件重申华为不造车,“有效期5年”。
此前文件3年有效期已到,“紧箍咒”又给主导车业务的余承东戴上了。
而且还强调不能使用“华为问界”、“HUAWEI AITO”标识进行宣传。

另外,华为轮值董事长徐直军的最新表态,也再度表明了华为的立场:
实际上华为十年内都不会造车。
于是,刚刚挂上“HUAWEI”标不久的问界,在余承东亲自命令下连夜拆除所有门店标识。
华为再次重申不造车
现在,华为对造不造车进行了明确表态。
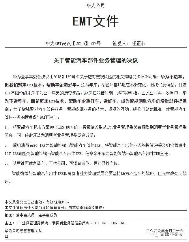
第一是通过任正非署名新签发的内部文件。
该文件中再次强调“华为不造车”,“有效期5年”。除此之外,任正非还对华为标志在汽车设计上的露出提出了严格要求,强调不能使用“华为”或“HUAWEI”出现在整车宣传和外观上。

而且还重点指出,不能使用“华为问界”、“HUAWEI AITO”类似的标识。
第二是在刚刚举办的2022年年度报告会上,华为轮值董事长徐直军表示:
华为明确不造车,而是帮助车企造好车,只做智能汽车的增量供应商。
华为今天重新发布了不造车的决议,大家很关注决议的有效期只有5年,这是因为华为发文的有效期就只有三年、五年。实际上华为十年内都不会造车,而且华为在汽车方面的战略不会再反复更改。
我们部门,有些伙伴在滥用华为的品牌,这件事情我们一直在查处中。华为经历30多年时间构筑的品牌,不会被任何人滥用。
我们最新的决议要求,严禁华为品牌出现在汽车品牌之中,我们会对所有旗舰店的宣传物料进行整顿,使之回到华为不造车的战略上来、轨道上来。
效果也立竿见影,在此之后,据说余承东连夜亲自下令:问界门店将于4月1日开始,拆除所有相关华为字样的宣传物料。

现在有些门店已经接到了相关通知。
余承东的紧箍咒又被续上了
就在华为重申不造车后,当晚,两张疑似华为内网的图片显示如下。
账号署名均为“余承东”:

底下的网友纷纷留言表示鼓励:

众所周知,余承东作为华为智能汽车解决方案BU CEO,主张的是造车。
徐直军2021年在回答智能车参考的问题时,就指出过这一点:
现在业内造车也好,不造车也好,各有各的选择。华为过去历史上很多选择,也不是从一开始就得到理解。但是每一个企业,都知道自己定位到啥是最好的。我们老余(余承东)就不服气,但他只有一票。老余作为消费者业务的负责人,从消费者BG出发,他就想造车。
然而无论如何,目前任正非最新签发的内部文件,以及徐直军的最新表态,都给余承东续上了紧箍咒。

为什么偏偏选在这个时候站出来澄清?
一方面是关于华为到底造不造车,目前正在呈现出比较暧昧的态度。
今年2月,在问界官方发布的海报中,其右上角Logo从AITO曾短暂换成了华为品牌Logo。

一时之间,也引发网友诸多猜测,有人认为华为此后或将全面主导AITO汽车。据悉,中间又因为合作方赛力斯的反对,最后又改回了AITO的Logo。
之后3月,AITO汽车在官方微博中首次正式使用了“HUAWEI问界”汽车品牌,并在宣发短片中使用。

而另一方面,让这种猜测进一步发酵的是,任正非在2020年10月签发的不造车决议,有效期为3年,现在马上就要到期了。
该文件当时声明,明确华为不造整车,而是聚焦ICT技术,帮助车企造好车,成为智能网联汽车的增量部件提供商。

而且该文件特别指出,“以后谁再建言造车,干扰公司,可调离岗位,另外寻找岗位”。
更值得一提的是,华为目前在汽车业务方面,也出现了剧烈的震动。
同属车BU下,但并非余承东主导的Huawei Inside模式(简称“HI模式”)就遇到了明显阻力,这种模式于2020年10月推出,主要为车企提供全栈智能汽车解决方案,合作方包括北汽、长安、广汽等。

其中,和北汽合作的车型极狐阿尔法S华为Hi版,从2022年7月开始交付,然而根据销量数据披露,2022年北汽蓝谷销量50179辆,同比增长92%,只有10万辆目标一半;而极狐汽车2022年销量则刚破万辆,同比增长144%。
新车交强险购买数显示,今年2月,极狐阿尔法S销量仅344辆。
而且,华为与长安、宁德时代合作的车型——阿维塔11,去年年底才开始大批量交付,根据新车交强险购买数,今年2月阿维塔11销量为1500辆。

前不久主导HI业务的王军被曝停职,有解读认为余承东现在全面主导了华为汽车业务,可能会向“造车”更进一步倾斜。
相对来说,华为另一条路线表现较好,是由余承东主导的智选车模式,这种模式下华为深度参与产品定义和整车设计,产品进入到华为渠道销售,合作方包括赛力斯、以及后续的奇瑞、江淮等。
华为的帮助下,赛力斯旗下的问界品牌销量逐渐有了起色。
自去年3月正式交付以来,接连好几个月销量破万:
△来自问界,图为2022年销量不过虽然智选车业务进展比较顺利,但实际上还没有给出更多的爆款案例。
也就是说,赛力斯尽管是华为入车圈的第一场胜仗,但赛力斯本身,似乎没有意愿一直紧抱华为大腿,刚刚推出了完全属于自己的新能源品牌蓝电。

另外,华为和广汽的合作最近也出现了变化,华为被广汽降级为零部件供应商,项目主导权交还给了车厂。
大家也在猜测,如果华为主导的智选车进展继续不顺利,华为会不会被迫造车?
但任正非的文件从天而降,重新给华为车业务划定了明确的界限。
问界宣传中出现的HUAWEI字样,无论是车BU有意或是无意迈出这一步,现在尘埃落定,必须收回来。
华为坚定推行不造车的战略,余承东只能在既定的路线上,继续往前走了。
参考链接:
https://36kr.com/p/2194863673231489
- 大厂AI新战场:AQ狂飙,蚂蚁押注大健康赛道2025-11-09
- 清华AI数学家系统攻克均匀化理论难题!人机协同完成17页严谨证明2025-11-04
- 聚焦手机AI“超级入口”,中兴Nebula小模型让手机秒变“小秘”?2025-11-04
- KTransformers入选计算机系统顶会、与主流框架合作,趋境&清华让「异构」成为推理新范式2025-10-23




